
Non solo imballaggi. In Europa soltanto il 19% della plastica viene riciclato

Tre ricercatori italiani (Andrea Amadei, Sara Venturelli e Simone Manfredi) hanno redatto un interessante report per il Centro comune di ricerca (Jrc) Commissione europea, volto a indagare il flusso dei materiali in plastica che attraversa l’Europa insieme ai relativi impatti ambientali.
Uno studio completo sul mondo della plastica, dalla culla alla tomba, di prodotti (9 i settori coperti) e polimeri (15 le molecole analizzate, 12 di origine fossile e 3 bio based), ricostruendo così la catena del valore di molti materiali plastici – anche quelli finora meno analizzati (come le plastiche disperse). L’impatto ambientale (non solo legato alla crisi climatica) è stato analizzato utilizzando il metodo Lca, nei seguenti settori: imballaggi, costruzioni, trasporti, elettronica, tessile, sanitario, pesca e altro.
I risultati dello studio hanno evidenziato che la produzione di plastica nell'Ue-27 è ammontata a 57,9 Mt nel 2022, con solo l'1,1% delle esigenze totali coperto da plastica bio-based. Viene inoltre messo in evidenza il predominio del settore imballaggi, che rappresenta il 33,9% del consumo totale di plastica.
Nonostante siano stati raccolti correttamente 36,6 Mt di rifiuti (86% dei rifiuti plastici generati), quantità significative di plastica sono state perse o gestite male lungo la catena del valore, ammontando a 6,6 Mt (11,4%). Il tasso medio di riciclo alla fine della vita nell'Ue-27 era del 19,6%, principalmente grazie alle attività di riciclo meccanico (con un contributo trascurabile del riciclo chimico).
Lo studio Lca ha inoltre rivelato che sono state emesse oltre 252 MtCO2 eq. lungo il ciclo di vita della catena del valore della plastica nell'Ue del 2022, considerando tutti i flussi connessi al consumo di plastica nell'Ue. Il settore degli imballaggi ha contribuito a circa il 29% dei principali impatti, con un'importanza notevole attribuibile alle fasi di produzione e manifattura.
A scala mondo la produzione di plastica ha raggiunto quota 400 milioni di tonnellate nel 2022, raddoppiando la quantità prodotta nel 2000, dato che testimonia le numerose qualità dei materiali plastici in moltissime produzioni (imballaggi, automotive, elettronica di consumo). Anche a scala europea le stime indicano un raddoppio del consumo di plastica al 2060, passando dagli attuali 100 kg/abitante/anno a oltre 200.
Il consumo e la produzione di plastica sembrano quindi destinati a non stabilizzarsi o ridursi nei prossimi anni. Ma gli impatti ambientali sono considerevoli: emissioni di gas serra (oltre 200 milioni di tonnellate di CO2 in Europa nel 2023) e altri inquinanti in fase di produzione e distribuzione, littering e dispersione di microplastiche nell’ambiente (acqua, catene alimentari, suolo, con una dispersione in Europa stimata in 0,7-1,8 milioni di tonnellate l’anno), e macroplastiche, in fase di post consumo.
Una risposta al problema dell’inquinamento da plastiche arriva dell’adozione di politiche circolari anche in questo settore, da sempre caratterizzato da complessità e criticità nelle fasi di riciclo e riuso. Il tasso attuale di riciclo varia fra il 14 e il 25% in ragione del tipo di prodotto o polimero. A fronte di un aumento delle capacità impiantistiche europee di riciclo delle plastiche (cresciute di 5 volte dal 1996 ad oggi) il tasso di raccolta differenziata è rimasto mediamente basso, e solo il 10% delle plastiche riciclate viene utilizzato in nuovi prodotti all’interno della stessa filiera dalla quale è originato il rifiuto.
L’Europa negli ultimi anni ha messo in campo numerosi strumenti di policy per ridurre l’inquinamento da plastiche e promuovere un approccio circolare, ma il mancato accordo globale per arrivare a un trattato internazionale contro l’inquinamento da plastica non è una buona notizia.
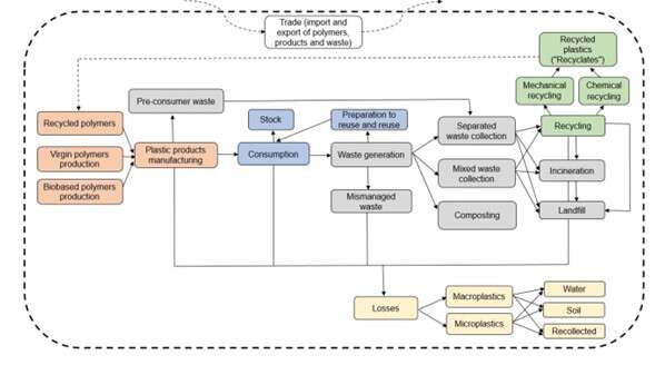
La ricostruzione del flusso delle materie plastiche è stata analitica e complessa, e riassunta nella figura seguente.

Dal diagramma di Sankey prodotto nel report si comprende in che modo i diversi settori di utilizzo di plastica concorrano ai flussi di riciclo, incenerimento e discarica. Una grande mole di dati di dettaglio, molto interessante.

Il diagramma evidenza che a fronte di una produzione “domestica” di plastica di 57,9 milioni di tonnellate, il consumo interno è pari a 62,8 MT, grazie ad un consistente flusso di importazioni (11,1 MT), bilanciato però anche da una forte esportazione sia di polimeri che di prodotti.
La produzione di plastica in Europa nel 2022 è ancora quasi interamente composta da molecole fossili, con un contributo delle bioplastiche irrilevante (0,7 milioni di tonnellate su un totale di 57,9) e soprattutto concentrato negli imballaggi (quasi il 60 % del totale). Insomma, la bioplastica non sta sfondando.
Il peso degli imballaggi in plastica sul totale della plastica prodotta è 37,9% poco più di un terzo (ed è il 33,9% della plastica consumata). A differenza di quanto spesso si pensa, la gran parte della plastica è infatti destinata ad altri settori: costruzioni (22,3%) e trasporti (8,1%), ad esempio. Le politiche sulla riduzione dell’impatto delle plastiche non possono quindi limitarsi alla gestione sostenibile degli imballaggi, per quanto importanti.
L’analisi del Jrc sottolinea inoltre una certa importanza (non molto analizzata) del riciclo di plastiche in fase preconsumo, con il riutilizzo in manifattura di cascami della produzione probabilmente nella forma del sottoprodotto (circa l’8% del totale della produzione contiene questo flusso).
Di grande interesse il dato di flusso che riguarda gli output. Il 67,7% delle plastiche immesse al consumo diventa rifiuto nello stesso anno della commercializzazione e solo il 29,8% compone gli stock di prodotti e manufatti di più lunga durata. Un dato che sottolinea la forte vocazione della plastica a essere utilizzata per prodotti a perdere, non solo imballaggi, ma anche abiti e prodotti agricoli. Il 2,5% del flusso, invece, viene “perso”.
I rifiuti plastici generati in Europa nel 2022 dai consumatori ammontano a 42,5 milioni di tonnellate, e ne esportiamo 1,8 MT (prevalentemente tessili). Che fine fanno? La figura seguente è molto chiara. Si ricicla molto (8,4 MT) soprattutto negli imballaggi e nei prodotti agricoli, poco nell’edilizia e nei trasporti, pochissimo nella sanità e nei tessili. Il destino della plastica è ancora prevalentemente l’incenerimento (23 MT) e la discarica (11,5 MT). Il tasso di riciclo medio è intorno al 19%, valore che scende al 17% se si considera l’export.

Ancora più interessante l’analisi fatta dal Jrc sull’impatto della catena del valore della plastica misurata con la tecnica del Lca. Come si nota dalla figura, le emissioni sono dovute soprattutto alla fase di produzione, distribuzione e commercializzazione – quindi generate per larga parte fuori Europa, considerato l’elevato tasso di importazione dei polimeri vergini.

Infine, i risultati dello studio Lca hanno rivelato che gli impatti totali dei cambiamenti climatici dell'intera catena del valore dell'Ue-27 ammontano a 252,1 MtCO2eq. In particolare, le fasi di produzione e fabbricazione rappresentano una quota significativa, pari al 58% degli impatti totali (rispettivamente, 113,0 MtCO2eq. e 33,2 MtCO2eq.). Del restante 42%, il contributo più significativo è derivato dalle emissioni di gas serra legate alle attività di incenerimento (15,6 MtCO2eq.). Lungo tutta la catena del valore, l’unica fase a emissioni negative è il riciclo.





